上海交大魏红江团队Radiology | MRI实现脑铁和α-突触核蛋白同步定量成像
发布时间:2026-03-06 13:33:03


近日,上海交通大学生物医学工程学院/磁共振诊疗高端技术国家工程研究中心的魏红江团队在国际权威杂志《Radiology》(中科院1区、IF=15.2分)上发表了最新研究成果:“Simultaneous Brain Iron and α-Synuclein Detection in Patients with Synucleinopathies via Quantitative Susceptibility Mapping MRI”。团队提出了一种亚体素定量磁化率成像(sub-voxel QSM,亚体素QSM)的新方法,首次实现了对突触核蛋白病患者脑内α-突触核蛋白聚集与铁沉积的同步、无创检测,并在区分帕金森病(PD)与多系统萎缩(MSA)方面表现出优异的诊断性能。有望基于MRI实现神经退行性疾病脑内蛋白分子病理级的精准定量。本研究得到了上海交通大学生命学院李丹教授团队及中科院上海有机化学所刘聪教授团队的大力支持。


一、研究背景

α-突触核蛋白(α-Syn)的异常聚集及其与脑内铁沉积的相互作用,被认为是帕金森病(PD)和多系统萎缩(MSA)等突触核蛋白病的核心病理机制,在疾病发生与发展过程中发挥关键作用。其中,α-Syn在深部灰质核团(DGM)的病理性沉积是此类疾病的典型组织学特征。然而,当前临床实践与科研领域面临显著瓶颈:尚无影像学技术能够实现α-Syn聚集与铁沉积的无创在体同步、特异性检测,导致PD与MSA等表型相似的突触核蛋白病在早期鉴别中困难重重。现有方法仍存在局限:种子扩增试验虽敏感但属有创操作;α-Syn PET成像虽具直接示踪潜力,却受限于放射性暴露、检查耗时长及示踪剂脑内结合率低等问题。因此,开发一种无创同步量化两种关键病理标志物的影像学策略,已成为突触核蛋白病精准诊断与分型的迫切需求。

本研究旨在基于亚体素QSM的创新影像学技术,验证其能否无创同步检测α-Syn异常聚集与铁沉积,并评估其在区分PD、MSA与健康对照中的诊断效能。两类病理物质具有固有磁学特性差异:α-Syn因电子配对结构呈现抗磁性,而铁沉积表现为顺磁性。传统QSM仅能反映组织综合磁化率信号,难以解耦二者贡献;研究团队开发了APART-QSM技术,可精准分离顺磁性(铁)与抗磁性(α-Syn)成分。为系统验证该技术的可行性、病理相关性及临床转化价值,研究依次开展水模实验、动物实验及临床队列研究,验证该技术的可行性、病理相关性和诊断效能。

二、研究结果

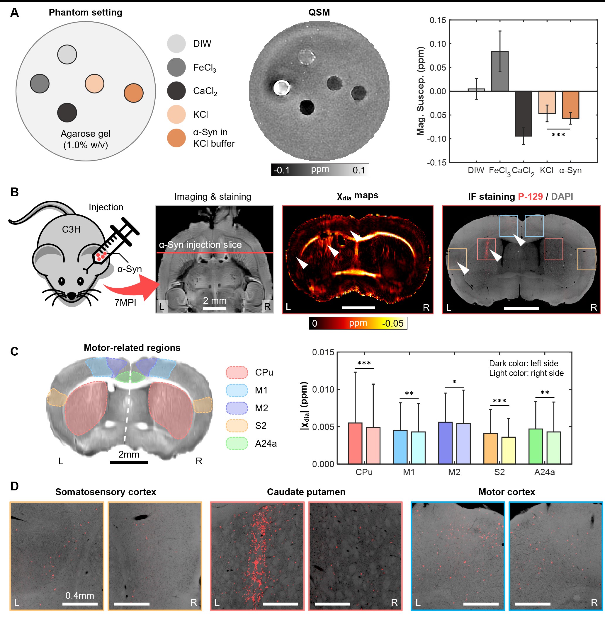
模体实验:自制水膜仿体,使用含α-Syn单体的KCl缓冲液(α-Syn溶液)、KCl缓冲液,FeCl₃溶液(顺磁)和CaCl₂溶液(抗磁)的水模,验证α-Syn的抗磁性。实验结果显示,α-Syn表现出稳定的抗磁性特性,含有α-Syn单体的KCl缓冲液(α-Syn溶液)显示出更高的抗磁性响应,平均值为-0.0569 ppm,显著高于纯KCl缓冲液(P<0.001),这一结果支持了α-Syn具有抗磁性的假设。动物实验:将α-Syn预形成纤维注射至C3H小鼠左侧大脑半球,7个月后进行9.4T MRI扫描,结合免疫荧光染色验证MRI信号的α-Syn特异性。结果表明,亚体素QSM重建的χdia图像在注射侧纹状体区域与α-Syn免疫阳性区域空间分布一致。

图1、基于模体实验和动物实验的α-Syn抗磁性特性验证。

进一步分析揭示了α-Syn蛋白聚集与铁沉积在不同突触核蛋白病中的空间分布差异:PD患者的磁化率异常主要集中于黑质致密部;而MSA患者中的异常则更广泛分布于基底节、中脑及小脑等多个运动相关脑区。相关性分析进一步显示,在MSA患者中,多个脑区的χparaχdia异常变化与运动症状及自主神经功能障碍评分呈显著正相关(r ≥ 0.26,P < 0.05)。结果表明,亚体素QSM方法可在体同步评估突触核蛋白病患者脑内铁沉积与α-Syn蛋白聚集相关的磁化率变化,其空间分布模式在PD与MSA中呈现疾病特异性。

图2、MSA患者磁化率变化与临床症状评分间的相关性分析。

此外,χparaχdia图像提升了患者与健康对照的区分能力。在区分PD患者与HC时,联合使用χparaχdia信号取得了0.87的曲线下面积(AUC)。在区分MSA患者与HC时,联合使用χparaχdia信号取得了0.94的AUC。在MSA与PD患者的区分中,χparaχdia信号组合取得了最高的分类性能,AUC为0.96。上述分类性能均优于单独使用传统QSM(P < 0.05)。

图3、亚体素QSM用于区分患者与健康对照的分类性能。

三、未来展望

本研究证实了亚体素QSM在突触核蛋白病中同步定量α-Syn聚集与铁沉积的潜力,揭示了患者磁化率异常与其临床症状之间的关联,有助于更精准地区分突触核蛋白病患者类型,支持亚体素QSM作为一种有前景的无创工具,用于监测突触核蛋白病相关的神经退行性变。为验证并解释体内蛋白分布,未来研究应结合PET成像,将抗磁性信号与特定病理蛋白(如α-Syn、Aβ)关联起来。尤为重要的是,这一策略为探索此类信号能否区分突触核蛋白病与其他神经退行性疾病(如阿尔茨海默病)提供了新方向。


原文链接:

https://pubs.rsna.org/doi/10.1148/radiol.251189


课题组介绍:

上海交通大学魏红江团队(https://bme.sjtu.edu.cn/Web/FacultyDetail/72)长期致力于定量磁共振成像技术。研发的3D多对比定量同步成像技术,可实现体素内多成分的同步定量成像和亚体素成分精准解析,大幅度提升影像诊断的特异性和敏感性,单次扫描即可获得T1mapping、T2mapping、T1w、T2w、T2*、电导率、QSM+、QSM-等多模态成像,有助于实现重大脑疾病的精准诊疗。